2021-10-15 21:00:00 浏览数:0
青岛恒星科技学院学生社团联合会(简称社联)是在校党委的领导和校团委的指导下引导全校学生社团开展自我教育、自我管理、自我服务的群众性组织;是集合学生社团意志、调动学生社团热情、服务广大学生成长、成才的学生组织;是培养学生、锻炼学生、成就学生的演练场。
学生社团联合会以“服务学生社团,管理学生社团,繁荣学生社团,开展思想政治教育,实施素质拓展教育,引导学生适应社会发展,丰富校园文化生活,提高大学生综合素质。”为宗旨。社联代表所有合法社团的正当利益,并且维护各社团权利,也是连接各个社团的桥梁和纽带。社联倡导、组织、监督各社团开展健康向上,丰富多彩的校园文化生活和社会服务活动,使社团切实为广大学生服务。学生社团联合会对管理全校学生社团工作中发挥了应有的作用,为我校学生社团的长期、稳定、健康发展创造了一个良好的发展空间。通过开展各类主题鲜明、内涵丰富、健康向上的创新、实践、文体及公益活动,活跃校园文化,提高学生综合素质;同时加强与兄弟高校等相关学生社团组织的关系,互相学习,加强协作,扩大与社会各界的联系,寻求广泛的支持与帮助。
学生社团联合会下设主席团、秘书处、新媒体部、评议部、学术部、体育部,文艺部,思想部,创新创业部,二课运营中心部门等十个部门。同时设大学生艺术社团、大学生体育社团、大学生国学社团、大学生实践社团、大学生创业社团五大类。在籍社团共117个,各学生社团蓬勃发展,积极开展丰富多彩的各类活动,为加强校园文化建设而做出不懈努力。
它以充分调动众多社团及其会员的积极性和创造性,全面开展有深度、有内涵、有品位、有价值、有意义的社团活动,不断丰富校园文化生活,提高当代大学生的学习能力、实践能力、组织能力和创新能力为目标。
作为青年自治组织,学生社团是培养和发展大学生兴趣爱好的广阔平台,是培养学生自我教育、自我管理、自我服务的有效形式,是构建“一体两翼”学校团建大格局的重要组成部分,是凝聚青年、丰富校园文化、培育和传承大学精神的重要载体,能否建设好高校的社团已经成为一个高校是否具有活力和文化氛围的重要标志之一。学生社团遍布全国高校校园的各个角落,扮演着丰富校园文化生活、提升校园文化品位、引领校园文化时尚的重要角色。学生社团联合会扮演着对各社团服务和管理的双重角色,对学生社团的发展起着至关重要的作用。
社联合影
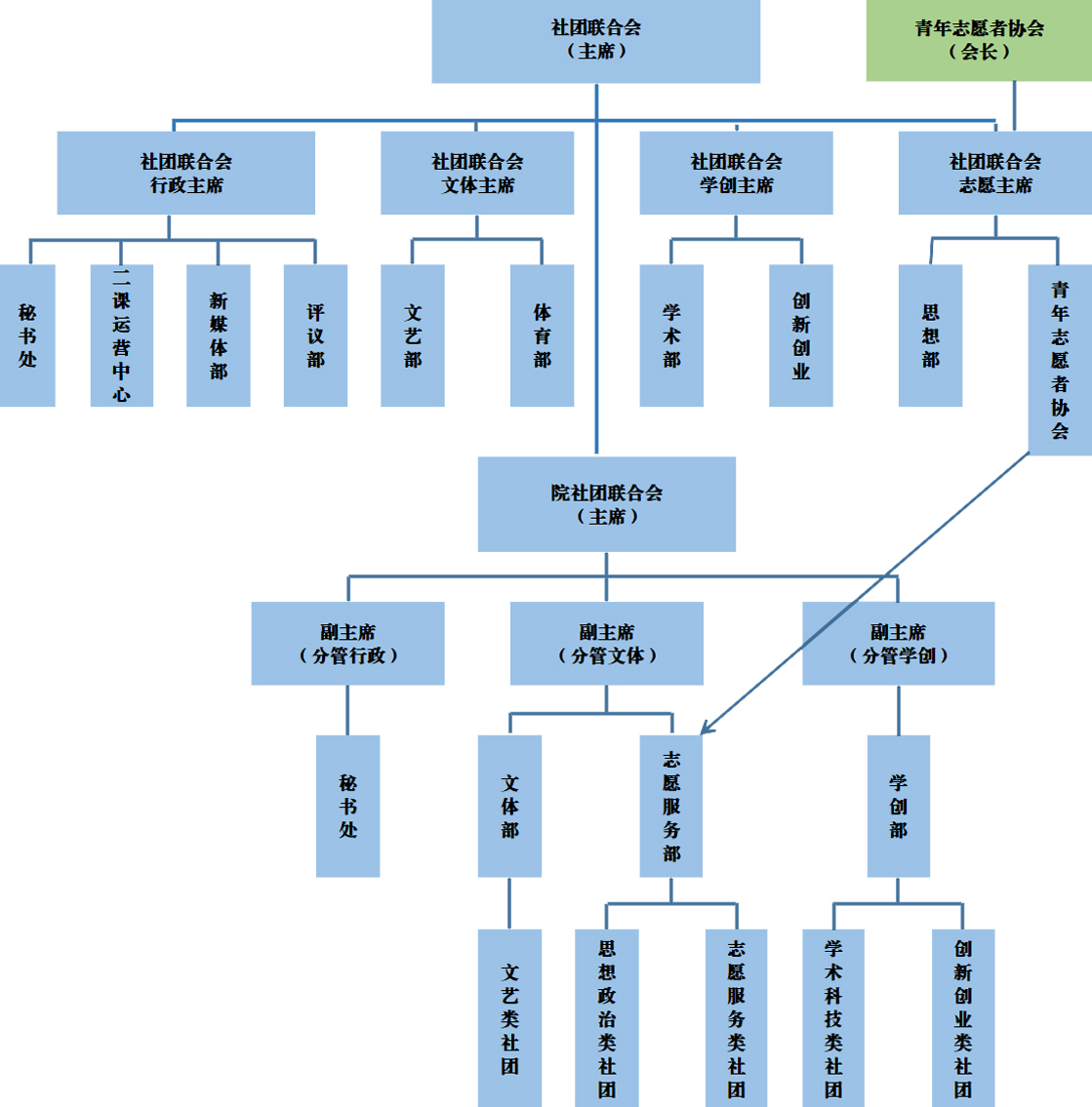
各部门及其成员的分工与职责
1、主席团:
①主要对团委负责,所有工作围绕校团委工作进行开展
②其次对校社联内部负责,统筹协调好社联内部整体工作及安排
③再次对院社联负责,针对各学院提出的问题及时提供帮助
④最后对社团及指导老师负责,社团活动开展上遇到问题提供相应支持及帮助
副主席协助主席展开工作,处理日常事务。受主席委托,全权行使主席所具各项权利,管理分管部门和分管社团的日常事务,在主席外出等原因不能行使职权时,代理其工作。
2、秘书处:
部长:针对团委内部物资、社联内部物资、社团活动场地及经费收取及报销有着统一的管理与调配,对分管主席布置的工作积极配合!
副部长:主要负责协助部长及分管主席,协调各部门时间,将任务协助分配到各部门及各学院。
干事:主要配合、协调部门内部相关事宜,对部门内部所有事宜,所负责相关文件及工作,能够起到上传下达的工作方式
3、评议部:部长:主要面向全校各类型社团审核、注销、转移等相关事宜,每月按时将社团最新情况整理、下发、审核,积极配合分管主席工作!
副部长:主要负责协助部长及分管主席,协调各部门时间,将任务协助分配到各部门及各学院。
干事:主要配合、协调部门内部相关事宜,对部门内部所有事宜,所负责相关文件及工作,能够起到上传下达的工作方式
4、文艺部:部长:主要面向全校文艺类社团开展工作,同时承担全校的大、中、小型文艺类演出现场指导及大学生艺术团的综合指导,积极配合分管主席工作
副部长:主要负责协助部长及分管主席,协调各部门时间,将任务协助分配到各部门及各学院。
干事:主要配合、协调部门内部相关事宜,对部门内部所有事宜,所负责相关文件及工作,能够起到上传下达的工作方式。
5、体育部:部长:主要面向全校体育类社团开展工作,同时承担全校的大、中、小型体育类活动、赛事及指导及大学生艺术团的综合指导,积极配合分管主席工作
副部长:主要负责协助部长及分管主席,协调各部门时间,将任务协助分配到各部门及各学院。
干事:主要配合、协调部门内部相关事宜,对部门内部所有事宜,所负责相关文件及工作,能够起到上传下达的工作方式
6、新媒体部:
部长:主要负责全校各类社团、各类活动的相关摄像及宣传工作,与校党委、校学生会宣传部、广播站相对接,及时更新社团最新活动,积极配合分管主席工作。
副部长:主要负责协助部长及分管主席,协调各部门时间,将任务协助分配到各部门及各学院。
干事:主要配合、协调部门内部相关事宜,对部门内部所有事宜,所负责相关文件及工作,能够起到上传下达的工作方式。
7、学术部:
部长:主要面向全校学术科技类社团开展工作,同时承担全校学术科技类社团开展活动的综合指导,督促各学院积极开展相应活动,积极配合分管主席工作。
副部长:主要负责协助部长及分管主席,协调各部门时间,将任务协助分配到各部门及各学院。
干事:主要配合、协调部门内部相关事宜,对部门内部所有事宜,所负责相关文件及工作,能够起到上传下达的工作方式。
8、思想部:
部长:主要面向全校思想政治类社团开展工作,同时承担全校思想政治类社团开展活动的综合指导,督促各学院积极开展相应活动,积极配合分管主席工作。
副部长:主要负责协助部长及分管主席,协调各部门时间,将任务协助分配到各部门及各学院。
干事:主要配合、协调部门内部相关事宜,对部门内部所有事宜,所负责相关文件及工作,能够起到上传下达的工作方式。
9、创新创业部:
部长:主要面向全校创新创业类社团开展工作,同时承担全校创新创业类社团开展活动的综合指导,督促各学院积极开展相应活动,积极配合分管主席工作。
副部长:主要负责协助部长及分管主席,协调各部门时间,将任务协助分配到各部门及各学院。
干事:主要配合、协调部门内部相关事宜,对部门内部所有事宜,所负责相关文件及工作,能够起到上传下达的工作方式。
10、二课运营中心:
部长:主要负责统筹全校第二课堂活动及课程项目的认定管理或授权,“到梦空间”部落信息的梳理等相关事宜,每天接受学生的咨询和答疑及其他工作,按时将二课积分审批备案表审核并下发,积极配合分管主席工作!
副部长:主要负责协助部长及分管主席,协调各部门时间,将任务协助对接到各部门及各学院。
干事:主要配合、协调部门内部相关事宜,对部门内部所有事宜,所负责相关文件及工作,能够起到上传下达的工作方式
